Каталог запасных частей к технике: Красная Звезда СУПН-12А. Секция СУПА 00.2420А

Секция СУПА 00.2420А

zoom-in zoom-out enlarge shrink circle-right circle-left file-text2 info cart
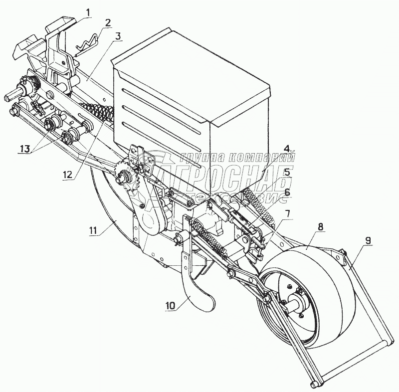
1
2
3
4
5
6
7
8
9
10
11
12
13
14
Изображение Артикул товара Наименование Наличие Единица измерения Количество Цена Корзина
1
СУПК 00.2510 Кронштейн Под заказ -
2
С54.602-03 Шплинт пружинный (477310265806) Под заказ -
3
СУПК 00.2380 Поводок Под заказ -
4
СУПК 00.1020 Аппарат высевающий Под заказ -
5
552.7.005 Пружина Под заказ -
6
СУПК 00.4011 Шкала Под заказ -
7
СУПК 00.1520 Винт Под заказ -
8
Н-041.27.000 Колесо (479133212001) Под заказ -
9
СУПА.00.1430 Шлейф Под заказ -
10
СУПК 00.1090 Загортач Под заказ -
11
СУПК 00.1090-01 Загортач Под заказ -
12
СУПК 00.1390 Сошник Под заказ -
13
СКПА.00.699 Пружина Под заказ -
14
СКПА.00.028 Ролик Под заказ -
Содержащиеся в справочниках-каталогах запасные части и детали не предлагаются к продаже, а носят исключительно информационный характер


Наши преимущества