Каталог запасных частей к технике: Lemken Quarz 7/600K. Track scraper FSU-VS33 Quarz

Track scraper FSU-VS33 Quarz

zoom-in zoom-out enlarge shrink circle-right circle-left file-text2 info cart
1
2
3
4
5
6
7
8
9
10
11
12
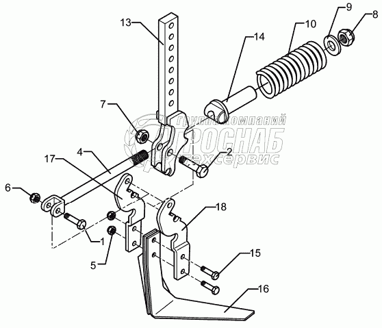
Изображение Артикул товара Наименование Наличие Единица измерения Количество Цена Корзина
1
301 3384 Bolt Под заказ -
2
301 3779 Bolt Под заказ -
3
302 8159 Screw Под заказ -
4
303 0933 Selflocking nut Под заказ -
5
303 0934 Selflocking nut Под заказ -
6
303 0935 Selflocking nut Под заказ -
7
303 0936 Selflocking nut Под заказ -
8
305 6268 Washer Под заказ -
9
329 8409 Spring Под заказ -
10
427 0859 Holder Под заказ -
11
427 8940 Bearing Под заказ -
12
301 5424 Bolt Под заказ -
Содержащиеся в справочниках-каталогах запасные части и детали не предлагаются к продаже, а носят исключительно информационный характер


Наши преимущества